This website requires JavaScript.
Explore
Help
Sign In
pepperdash
/
Essentials
Watch
1
Star
0
Fork
0
You've already forked Essentials
mirror of
https://github.com/PepperDash/Essentials.git
synced
2026-02-12 11:15:08 +00:00
Code
Issues
Packages
Projects
Releases
Wiki
Activity
Files
d3f30d8b7126a30128d572144af63c6d864e9512
Essentials
/
docs
/
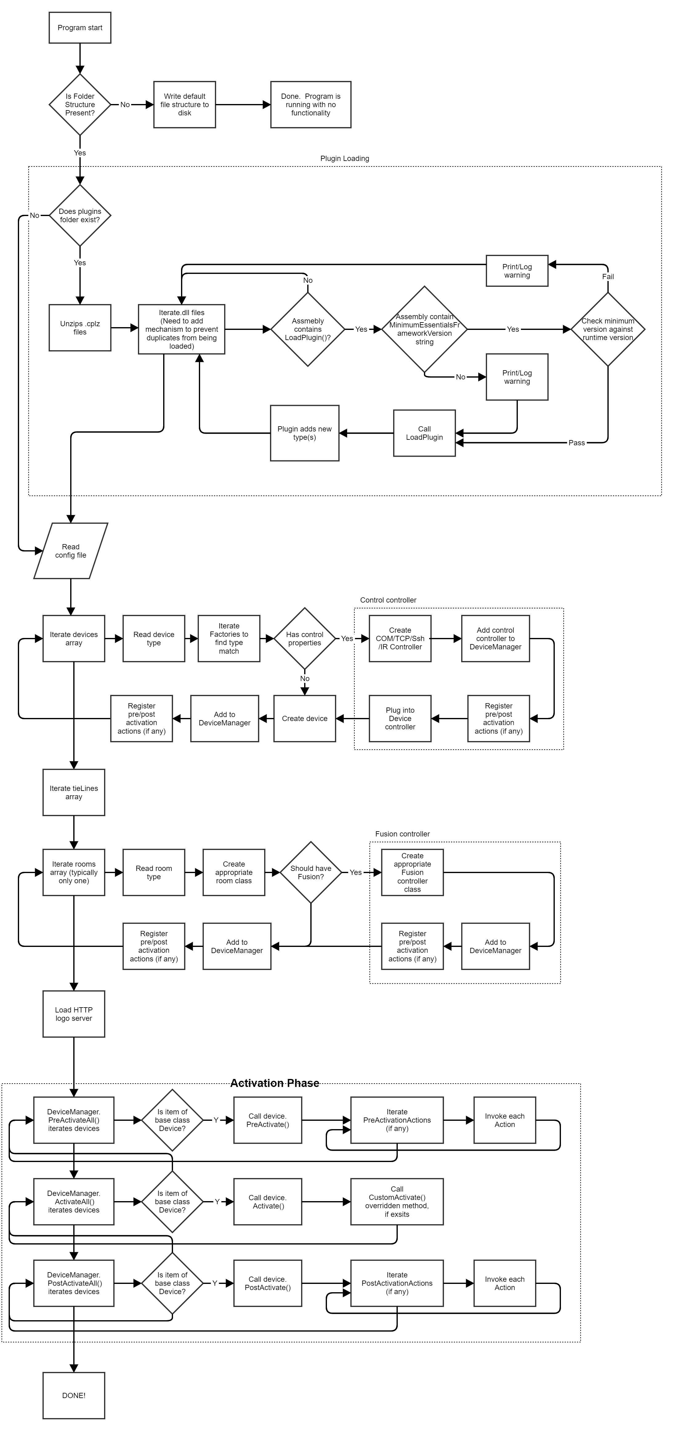
lifecycle.png
hvolmer
f52ee9ab5d
More images
2020-02-11 12:08:10 -07:00
648 KiB
2199x4650px
Raw
History
Reference in New Issue
View Git Blame
Copy Permalink